在某些应用中,所产生的确切压力或真空不是关键。相反,您只想了解与大气压相比,压力或真空有多少不同。
|
|
全球气压取决于我们的海拔高度,甚至取决于天气的变化。
例如,考虑手术期间或之后使用的真空泵。这些用于去除体液,气体甚至组织。通常,只需要很小的精细控制的真空度即可避免受伤。这需要相对于本地大气压来设置。在海平面的医院中,大气压力将高于山区的医院。
压力表传感器测量其端口处相对于当地大气压的压力。可以将其与使用万用表的直流测量范围进行比较,在该范围内,显示屏显示的是正极探头相对于负极探头的电压。
表压传感器通常与一个端口相连,该端口可以连接管道(如右图所示)以及一个通向大气的通风口。然后可以将管道连接到要进行测量的系统。
在您的应用中放置传感器时,重要的一点是通风口要通向大气。这可能需要在印刷电路板上甚至产品的外壳上打孔。
![]() 带有放大器的压阻惠斯通电桥电路, 由恒流电路供电 |
有多种策略可用于测量压力表传感器中的压力。它们中的大多数都使用装有电子元件(例如电阻器)的薄膜,其弯曲后其值会变化。
如今,利用了通常被称为MEMS的微机电系统。小型轻巧的结构被蚀刻到可以弯曲或振动的硅中。由于基础介质是硅,因此可以在MEMS元件旁边集成其他电子电路。
短的电气路径有助于确保低噪声和高测量精度,而MEMS元件可以使传感器更好地与温度变化隔离。
您选择的商用仪表传感器极有可能是压阻型。这种传感器被构造为惠斯通电桥(见下图),并需要一些模拟电路来放大信号,以供微控制器或其他系统使用。
这还可以包括温度补偿和校准调整。恒流电路用于为电桥供电。
有了如此众多的表压传感器,可能很难知道从哪里开始。
如果打算将传感器与微控制器接口,则可能会发现板载传感器是最佳选择。表压传感器倾向于提供模拟输出,尽管一些供应商为设备提供了数字接口。
板上安装的传感器有多种包装,通常带有一小段带倒刺的歧管(请参见下面的示例),使传感器可以通过管子连接到要测量的系统。

一系列带倒钩歧管的压力传感器
许多模拟传感器都集成了放大器,温度补偿和对设备进行校准的支持(请参见下图)。这样就留下了0 – 5 VDC范围内的输出信号,适合连接到微控制器的模数转换器。
要注意的一件事是电源的质量,因为许多传感器都是比例式的。这意味着输出信号随传感器的输入电源而变化。

一些模拟传感器
在传感元件周围提供了大量的模拟电路
在开发固件以读取提供的压力时,还应注意传感器的预热时间。初始上电后,可能需要几毫秒的时间才能依赖输出。
如果传感器是控制回路的一部分,则还应检查传感器的响应时间。表压传感器的响应时间通常由压力逐步变化时输出从10%变为90%所花费的时间来指定。
具有数字输出的传感器倾向于支持I2C或SPI协议。但是,也有例外。一些传感器使用单线双向ZACwire™通信协议(请参见下图)。这通常不是微控制器固有的,因此在固件中支持此接口将需要大量的编程工作,并且需要大量的处理时间。
如果要开发低功耗应用程序,则可能需要遵循微控制器外围设备本机支持的协议。

一些制造商在其仪表传感器上提供单线ZACwire™协议,尽管在微控制器中很少见
板级传感器是集成到PCB的理想选择,但是它们通常受其支持的温度范围限制。您还会发现它们不适合监视大多数液体和化学物质。
工业仪表传感器是理想的选择。它们通常装在坚固的金属外壳中,使其适合在潮湿和腐蚀性的环境中使用。它们还具有螺纹,可以轻松地固定在罐和管道上。
但是,您可能面临的挑战之一是将它们与系统(尤其是微控制器)接口。
通常需要工业园区实现高水平的安全性,以保护工人免受环境中高压,腐蚀性液体和危险设备的伤害。因此,工业仪表传感器设计有接口,旨在确保它们提供的测量始终可靠。
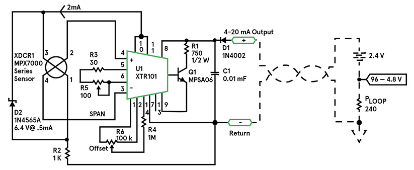
许多“变送器”型传感器将其输出编码为4到20 mA之间电流形式的模拟信号。这可以采用两线接口的形式,该接口可以兼作传感器的电源。如下图所示,这需要在您的电路中复制。

展示如何实现仪表型变送器的示例电路
现在,一些工业传感器已经使用诸如现场总线(已标准化为IEC 61158,IO-Link,PROFIBUS和CANopen)的协议实现了数字化。一些电接口和关联的信号与微控制器兼容,例如CANopen。所需要的只是匹配的软件堆栈。其他接口(例如IO-Link和PROFIBUS)可能需要专用的微控制器或外部电路来实现该接口。
如果要进行的压力测量需要相对于当地的大气压,则需要使用表压传感器。例如,敞开式储罐中的液体水平会随着大气压力的变化而变化。压力表传感器可以对此进行测量并补偿那些大气压的变化。
医疗应用还经常使用表压传感器,用于从伤口中,高压舱中抽取液体并进行离体血压测量。在这种情况下,要产生的压力或真空度通常很小,并且需要精细控制以避免对患者造成伤害。